Taludes y Excavaciones

Cimentación para Taludes y Excavaciones​

Contención rápida y limpia con anclajes helicoidales

En una excavación, el enemigo no es solo el suelo: es el tiempo, el riesgo y el espacio limitado. Los anclajes helicoidales te dan una forma más rápida y controlable de estabilizar muros y taludes, sin depender de colados, grandes perforaciones o equipos pesados. Se instalan “atornillados” con torque, se pueden cargar de inmediato y funcionan como refuerzo lateral para prácticamente cualquier sistema de contención.

¿Por qué los anclajes helicoidales son la solución más eficiente para contención de taludes y excavaciones?

Instalación rápida y carga inmediata, sin tiempos de curado. Menos riesgo, menos interferencia en obra y control en campo por torque.

  • Resisten empujes laterales y limitan deformaciones del sistema de contención.
  • Instalación rápida y limpia: mínima excavación y poca afectación del sitio.
  • Carga inmediata: se pueden tensar y poner a trabajar sin tiempos de curado.
  • Equipo compacto: ideales para obra urbana, espacios reducidos y colindancias sensibles.
  • Menos vibración y ruido: alternativa más amigable cerca de estructuras existentes.
  • Control de calidad en campo: el torque de instalación permite trazabilidad y verificación.
  • Versátiles: funcionan en múltiples tipos de suelos y se integran a distintos sistemas de contención (tablestacas, muros pantalla/diáfragma, pilotes secantes, etc.).
  • Menor costo total del proyecto: menos mano de obra, menos equipos pesados y menos retrabajos por interferencias.
  • Aplicaciones típicas:
    • Muros de contención (evitan volteo o falla)
    • Muros de sótano (reducen abombamiento por presión de tierras)
    • Soporte a cimentaciones (ayudan a limitar desplazamientos/asentamientos diferenciales)
    • Estabilización de taludes (mitigan deslizamientos)

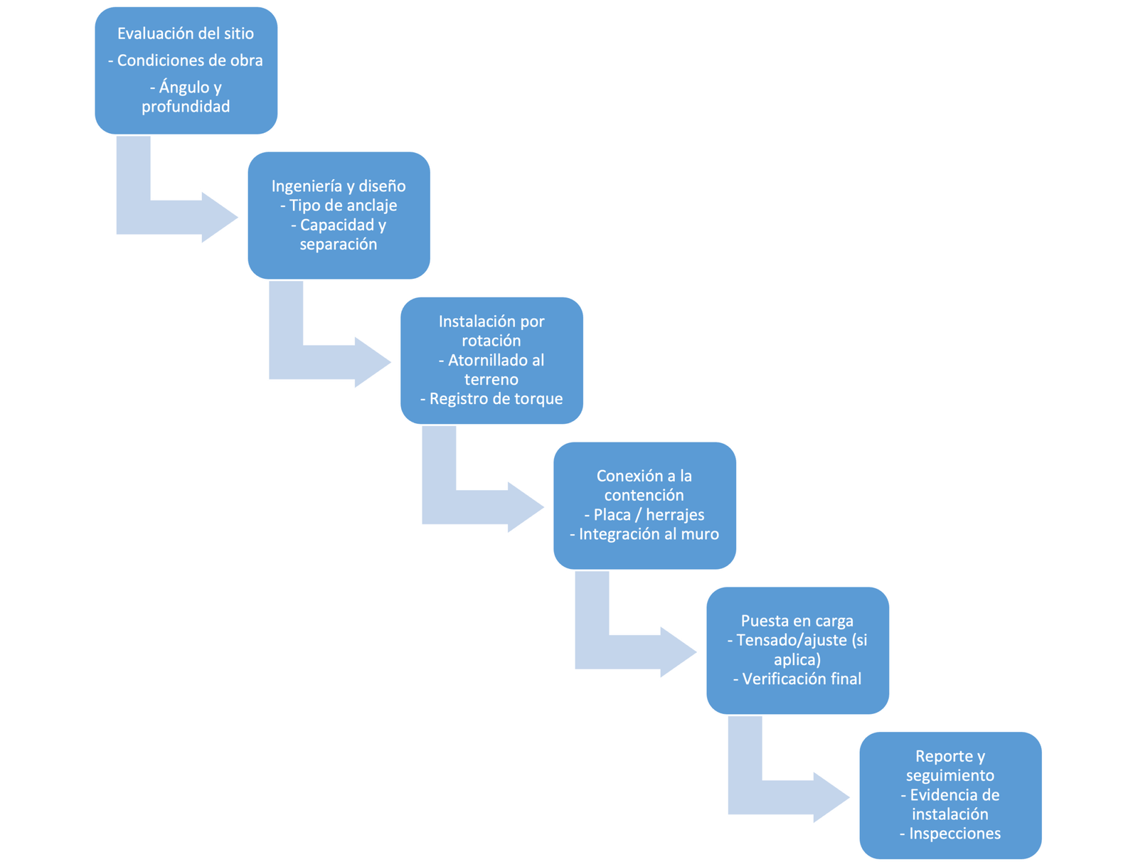
Procedimiento constructivo de anclajes helicoidales

1: Diagnóstico + mecanismo de falla  

  • Identificar el problema: empuje lateral en excavación, deformación/volteo de muro, o inestabilidad de talud.
  • Definir el plano de falla y la zona activa: el anclaje debe trabajar en tensión y sus hélices deben quedar detrás del plano de falla.
  • Definir el “sistema” al que se conectará: soldier pile wall, tablestacas, muro de concreto, muro MSE, shotcrete, etc.

2: Diseño del anclaje helicoidal

  • Seleccionar: diámetro de eje, arreglo de hélices, longitudes del poste + extensiones, y ángulo de instalación.
  • Definir capacidad de carga.
  • Establecer criterios de aceptación en obra:
    * Profundidad mínima / estrato objetivo.
    * Torque mínimo objetivo.
    * Tolerancias de posición y ángulo.
    * Requisitos de protección anticorrosiva si es permanente.

3: Preparación de obra y trazo 

  • Replanteo de puntos de anclaje, niveles, separaciones y ángulos.
  • Confirmar secuencia con la excavación: * Excavas por etapas → instalas anclajes por niveles → tensionas → sigues excavando.
  • Verificar interferencias (servicios, colindancias, propiedad) y accesos del equipo.

4: Instalación del anclaje helicoidal 

  • Colocar la sección guía con hélices y comenzar a atornillar manteniendo el ángulo.
  • Agregar extensiones hasta llegar al estrato competente, asegurando que las hélices queden más allá del plano de falla.
  • Controlar la instalación para evitar “bamboleo” y pérdidas de alineación.

5: Terminación por torque/profundidad + conexión al muro

  • Terminar cuando se cumpla el criterio: profundidad/estrato + torque mínimo.
  • Conectar el anclaje al sistema de contención mediante:
    * Placa de reparto + tuerca/barra roscada
    * Viga para repartir cargas en muros con varios anclajes
    * Herrajes/embebidos según el tipo de muro.
  • Verificar que la conexión quede alineada para no meter excentricidades innecesarias.

6: Tensionado, prueba y seguimiento

  • Aplicar tensionado hasta carga de prueba y dejar hasta carga de trabajo especificada.
  • Registrar:
    * Torque vs profundidad, profundidad final, configuración instalada (hélices/eje), ángulo real
    * Resultados de prueba de aceptación 
    * Observaciones de instalación (obstrucciones, cambios de estrato, incidencias).
  • En excavaciones, monitorear el desempeño por etapa: movimiento del muro, grietas, desplomes; ajustar si el diseño lo contempla.